十年来,比特币如何推动加密资产从边缘走向主流?
加密资产行业正经历从边缘探索走向主流认同的历史性跃迁。Coinbase作为全球合规化程度最高的加密交易平台之一,其2021年直接上市(Direct Listing)标志着资本市场正式接纳数字资产基础设施的金融属性。该事件不仅为机构投资者提供了合规参与渠道,更推动了加密资产与传统金融体系的制度性对接,加速了行业透明化与专业化进程。
比特币自2009年创世区块诞生以来,已从极客社区的技术实验演进为具有全球影响力的数字价值存储载体。其十年发展历程中,先后经历技术验证期(2009-2013)、价格波动周期(2013-2017)与机构化阶段(2017至今),逐步构建起包含底层协议、交易市场、托管服务与衍生品工具的完整生态体系。当前市值突破万亿美元的规模,使其成为不可忽视的另类资产类别。

本研究以技术-监管-商业三维框架为分析主线,聚焦比特币如何突破技术极客圈层、重构金融监管范式并驱动企业级应用落地。核心命题围绕加密资产如何实现从价值存储到支付媒介的功能扩展,以及其对全球货币体系、资本流动机制与金融基础设施的深层影响展开系统性探讨。
诞生背景:乱世中的金融范式革命
2008年全球金融危机成为比特币诞生的催化剂。传统金融体系的脆弱性在雷曼兄弟破产、多国政府大规模救市的背景下暴露无遗,公众对中央银行体系的信任出现裂痕。在此背景下,中本聪于2009年1月3日挖出比特币创世区块,并在区块数据中嵌入《泰晤士报》当日头版标题:"财政大臣正处于实施第二轮银行紧急援助的边缘"。这一技术行为不仅是时间戳的记录,更构成对传统金融体系的制度性批判,确立了比特币作为去中心化货币的哲学基础。
从技术演进脉络看,比特币并非凭空出现。1990年代以来,密码学货币理念在极客社区持续发酵,David Chaum的电子现金(eCash)、Adam Back的哈希现金(Hashcash)等实验为比特币提供了理论储备。中本聪在整合公钥加密、工作量证明(PoW)和分布式账本等技术要素的基础上,构建了首个可操作的去中心化支付系统。这种技术-理念的双重突破,使其在2009年金融危机最深重之际获得特定群体的认同,形成早期开发者与矿工社群的雏形。
监管演进:从放任到制度化重构
1. 2013年首波牛市引发的全球监管觉醒
2013年,比特币价格首次突破1000美元,标志着加密资产从极客圈走向公众视野。这一价格飙升促使各国监管机构开始正视加密货币的潜在风险与机遇。美国财政部于2013年3月发布政策指引,确立"促进创新"与"确保透明"两大监管原则。同年,中国人民银行联合五部委发布《关于防范比特币风险的通知》,明确比特币为"虚拟商品",不具备法定货币地位,但承认其财产属性。全球监管机构开始从放任转向审慎观察,为后续制度化监管奠定基础。
2. 美国双轨制监管体系的形成
美国在加密监管方面逐步形成联邦与州政府协同的双轨制体系。联邦层面,商品期货交易委员会(CFTC)将比特币归类为大宗商品,证券交易委员会(SEC)则聚焦代币发行(ICO)合规性。州政府层面,纽约州金融服务局(NYDFS)于2015年推出BitLicense制度,要求虚拟货币企业获得牌照方可运营,设立资本金、合规审查等严格标准。加州则通过《货币转移法》规范加密业务,形成与纽约互补的监管格局,推动美国成为全球加密监管制度建设的先行者。
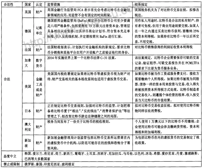
▌全球加密货币监管态度对比(2015年)

3. 亚洲国家监管范式演变
亚洲国家在监管路径上呈现差异化探索。日本率先于2017年实施《支付服务法》,将加密货币交易所纳入金融厅监管,并承认其合法支付地位。韩国在2018年引入企业所得税与地方税双重征税机制,2021年推行实名制交易制度,强化反洗钱(AML)监管。泰国则通过2018年《数字资产企业监管法》,建立数字资产交易平台许可制度,并对投资者收益征税。亚洲监管模式从初期谨慎观望转向分类监管与税收治理并重。
4. 欧盟金融工具分类的制度影响
欧盟在2018年修订《反洗钱指令》(AMLD5),将加密货币交易所与钱包服务商纳入反洗钱义务主体。2020年提出《加密资产市场条例》(MiCA),将稳定币纳入"资产参考代币"(ART)与"电子货币代币"(EMT)分类监管框架,要求发行方披露储备资产、接受监管审查。MiCA的出台标志着欧盟从原则性监管转向系统性制度构建,为全球加密资产监管提供重要参考范式。
商业实践:主流企业接纳的破局之路
主流企业对加密资产的接纳,是比特币从边缘走向主流的关键推动力。这一进程始于科技巨头的早期探索,并逐步扩展至支付、金融、制造等多个领域,最终形成跨行业的生态融合。
▌主流企业加密支付应用案例
2014年,微软和戴尔成为最早接受比特币支付的科技企业。微软在其Xbox游戏商店和Windows应用商店中引入比特币支付选项,而戴尔则在其官方网站上支持比特币购买电脑产品。这一举措不仅标志着加密资产首次进入主流消费场景,也为企业探索去中心化支付体系提供了早期验证样本。

支付领域的巨头则推动了加密资产的生态扩展。PayPal在2020年宣布支持用户购买、持有和出售加密货币,并在次年进一步允许其平台上商户接受加密资产支付。Mastercard则构建了加密支付网络,允许银行和金融科技公司基于其网络发行加密资产关联卡。VISA则选择与稳定币结合,推动USDC作为跨境支付结算工具。这些技术路径的差异,反映出支付行业对加密资产的不同适配策略,也为未来支付体系的重构提供了多元探索。
特斯拉和马斯克的公开支持,则带来了产业级背书效应。2021年,特斯拉宣布投资15亿美元比特币,并计划接受其购车支付,这一举动引发全球资本市场和产业界的广泛关注。马斯克通过社交媒体持续发声,推动加密资产话题进入主流舆论场,加速了公众认知的普及。

此外,加密支付场景正向体育、旅游、零售等多领域渗透。NBA球队、英超俱乐部、Expedia旅游平台、星巴克等企业陆续接受比特币支付,标志着加密资产从技术极客圈层逐步进入大众消费场景。这一趋势不仅提升了加密资产的流通性,也为其价值存储属性提供了现实支撑。
经济效应:价值存储的颠覆性崛起
1. 从25美元披萨到万亿美元市值的量化分析
比特币自2010年首次实现现实交易——以1万BTC购买价值25美元的披萨以来,其价值存储属性逐步显现。截至当前,比特币价格维持在6.2万美元高位,总市值突破1.17万亿美元。这一增长轨迹意味着比特币在短短十年内实现了超过2560万倍的价值跃升,展现出极强的资产增值能力。市值的快速扩张不仅反映了市场对其稀缺性(总量上限2100万枚)的认可,也体现了其作为新型数字资产的广泛接受度。
2. 与传统资产(美股/黄金)的市值演进对比
与传统资产类别相比,比特币的市值增长速度尤为突出。美股历经百年发展达到41.84万亿美元市值,黄金则在约50年内实现10万亿至11万亿美元市值,而比特币仅用十年便突破万亿美元门槛。尽管其市值仍远低于美股和黄金,但其增长速率和市场渗透速度远超传统资产类别,显示出加密资产在现代金融体系中的快速崛起。
▌比特币市值增长与传统资产对比

3. 机构投资者入场带来的资本结构变革
近年来,机构投资者的持续入场显著改变了比特币市场的资本结构。以MicroStrategy、特斯拉为代表的上市公司将比特币纳入资产负债表,推动其从散户主导的投机市场向机构主导的价值投资市场演进。机构资金的流入不仅提升了市场流动性,也增强了比特币作为长期价值存储工具的可信度,标志着其从边缘资产向主流资产的过渡。
4. 宏观经济周期中的避险属性验证
在宏观经济波动加剧的背景下,比特币的避险属性逐步显现。尽管其价格波动性仍高于黄金等传统避险资产,但在全球货币宽松政策和通胀预期上升的环境下,比特币因其抗审查、抗通胀的特性,成为部分投资者对冲法币贬值风险的替代性资产。这一趋势在2020年以来的市场表现中尤为明显,进一步强化了其作为"数字黄金"的角色定位。
未来图景:数字金融基础设施的重构
1. 监管科技(RegTech)的创新需求
随着加密资产规模的扩大和应用场景的拓展,传统监管手段已难以应对去中心化金融体系的复杂性。监管科技(RegTech)正成为全球金融监管机构提升合规效率、降低监管成本的关键工具。通过智能合约、链上数据分析和自动化报告机制,RegTech能够实现对加密交易的实时监控与合规性验证,为监管机构提供更高的透明度和响应能力。
2. 企业资产负债表的加密资产配置范式
主流企业逐步将加密资产纳入其资产负债表,标志着加密资产从边缘化走向主流金融体系。特斯拉、MicroStrategy等企业已将比特币作为储备资产,反映出企业对加密资产抗通胀属性和长期价值的认可。这一趋势推动了企业财务结构的重构,并促使会计准则和税务政策加速适应加密资产的特殊性。
3. 全球支付清算体系的技术迭代路径
加密资产的点对点结算特性正在重塑全球支付清算体系。以比特币、稳定币为代表的链上支付方式,正在挑战传统SWIFT系统的效率瓶颈。PayPal、Mastercard等支付巨头的入场,加速了链上支付基础设施的建设,推动跨境支付向低成本、高效率方向演进。
4. 货币主权与私人货币的博弈前景
加密资产的兴起引发了国家主权货币与私人货币之间的博弈。各国央行加快推出央行数字货币(CBDC),以应对加密资产对货币政策和金融稳定的潜在冲击。未来,国家主权货币与私人加密货币将在技术、监管和用户接受度等多个维度展开长期博弈,最终形成新的货币生态格局。
结语:十年变革的范式转移启示
1. 技术-监管-商业的协同进化规律
比特币的十年发展揭示了技术、监管与商业之间复杂的协同进化关系。技术的突破催生了去中心化金融的雏形,监管的逐步完善为行业提供了制度边界,而商业实践则推动了加密资产从边缘走向主流。三者之间并非线性推进,而是在博弈与适应中形成动态平衡,构成了加密行业持续演进的底层逻辑。
2. 价值互联网时代的金融基础设施重构
随着加密资产逐步被纳入主流金融体系,传统金融基础设施正面临重构压力。支付清算、资产登记、合规验证等核心环节正在向去中心化、可编程、全球化的方向演进。区块链技术不仅提升了效率,更重塑了信任机制,为构建更具包容性和透明度的金融系统提供了技术基础。
3. 开放金融体系的未来演进方向
未来,开放金融(DeFi)将进一步融合传统金融的稳定性与区块链的创新性。监管科技(RegTech)的发展将推动合规化、可审计的智能合约应用,而跨链与Layer2技术则有望解决互操作性与扩展性瓶颈。最终,一个以用户主权为核心、基于代码规则而非中心化机构的新型金融生态或将逐步成型。